澳门银河赌场注册送38-澳门银河赌场招人好招吗_百家乐德州_全讯网下载 (中国)·官方网站

首頁» 文化廣角

中石大舉辦第十二屆“聲聲入影”首都高校配音大賽

為引導當代大學生不畏艱難險阻,勇擔時代使命,進一步展現青春風采和精神風貌,12月11日晚,由中國石油大學黨委宣傳部、團委、學生工作處主辦,學校廣播臺承辦的第十二屆“聲系時代擔當,影出青年風采”“聲聲入影”首都高校配音大賽決賽在教工活動中心舉行。學校宣傳部、團委主要負責人與近300名師生現場觀看了演出。中國石油大學(北京)官方抖音與嗶哩嗶哩平臺同步現場直播,瀏覽量累計達到近萬人次。

e03bbcbd30a04196954335a01a23a7c9.png

本次決賽邀請了中央電視臺著名解說員、電影頻道配音導演、著名影視配音演員賈小軍,北京電影學院博士、學校馬克思主義學院教師孔苗苗,內地知名配音演員朱蓉蓉擔任評委。

a8c08a2a3414468cbcc980a355970d65.png

比賽主要包括校外隊伍配音片段展示與校內隊伍現場配音兩個環節。校外隊伍配音片段展示環節,北京工商大學、北京航空航天大學分別選取了“軍事題材的愛國主義動畫”《那年那兔那些事兒》、大慶會戰紀錄片《創業》,充分演繹了新時代新青年的新擔當。在校內隊伍配音環節,8支隊伍重新演繹了近年來的經典電影、電視劇,選取了《辛亥革命》《流浪地球》《人民的名義》《在一起》等彰顯青年風采與時代擔當的影視作品片段,為廣大師生帶來一場視聽盛宴。期間,賈小軍與朱蓉蓉帶來了專業配音表演。經過激烈比拼,“龍毅的奇妙冒險”代表隊獲一等獎,“CoCo & OO”“袁某”代表隊獲二等獎,“對對”“永瘦宮”“Martine”代表隊獲三等獎。“有bear而來”“陳先生請自重”代表隊分別獲最佳表演獎、最具聲音魅力獎。

efd5c84a2d494c64aa083e30ae45a95d.png

12b549327a464e13b53d4d51208dd69f.png

7eb3a1a1f72c4a94ae5785ce0dd59ac3.png

cda90bbd518f42d48549207771051cae.png

因北京市、學校疫情防控相關要求,本次大賽分為校外組、校內組兩個賽區。11月中旬,校外組通過線上投遞作品的方式共收到北京航空航天大學、中國政法大學、北京科技大學、北京化工大學、中國戲曲學院、中國人民公安大學、北京建筑大學、北京工商大學、華北電力大學及北京第二外國語學院等10所高校的20余組作品,并開展為期三天的線上投票,累計投票39430票,總點擊訪問量超21萬次。最終通過線上投票與評委打分結果綜合評出七支獲獎隊伍,北京工商大學代表隊獲一等獎,北京航空航天大學、北京第二外國語學院代表隊獲二等獎,北京科技大學、北京化工大學、中國政法大學、中國人民公安大學代表隊獲三等獎。校內組共有8個學院的18支隊伍報名,經過初賽的激烈角逐,8支隊伍成功晉級決賽。

為進一步提升決賽隊伍的配音水平,11月29日晚,學校還邀請了北京城市學院播音主持專業教師、中國傳媒大學播音主持專業碩士任小夢老師在學校四教101教室為近30名參賽選手進行面對面指導培訓。

“聲聲入影”首都高校配音大賽自2008年舉辦,目前已連續舉辦12屆。大賽旨在為首都各高校大學生搭建展示聲音魅力的平臺,充分展現大學生青春風采,傳遞社會正能量,豐富校園文化內涵。

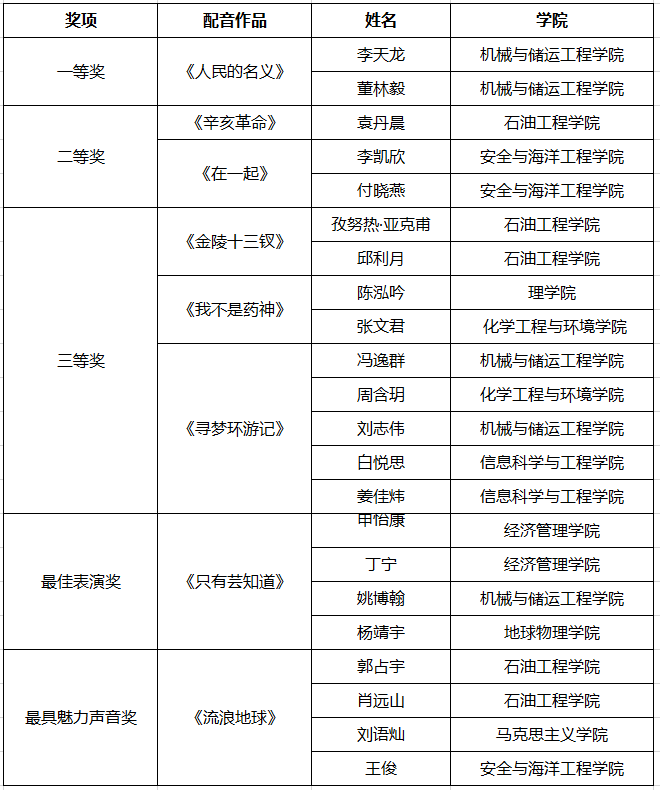
第十二屆“聲聲入影”首都高校配音大賽校內獲獎隊伍名單

a65a251d6a034190ba76fa61e03f5e4f.png

第十二屆“聲聲入影”首都高校配音大賽校外獲獎隊伍名單

c5c8c09265dc42c1ba07b3cc88391db1.png

(編輯:徐云飛)


新澳博娱乐城| 任我赢百家乐官网软件| 百家乐官网现场新全讯网| 云鼎百家乐作弊| 百家乐官网双龙出| 皇冠在线投注网| 百家乐赢谷输缩| 澳门百家乐官网娱乐城开户| 利高百家乐的玩法技巧和规则 | 女优百家乐的玩法技巧和规则| 哪里有百家乐官网赌博网站| 新浪棋牌竞技风暴| 百家乐一般的庄闲比例是多少| 百家乐官网桌德州扑克桌| 太阳城官方网站| 真人百家乐出售| 休闲百家乐官网的玩法技巧和规则 | 百家乐官网PK| 鼎丰娱乐城| 大发888怎么注册不了| 百家乐娱乐优惠| 永利博百家乐官网的玩法技巧和规则 | 六合彩图| 百家乐软件代理打| 网上百家乐哪里开户| 百家乐官网赌博游戏平台| 百家乐官网1326投注| 临海市| 上饶县| 365体育投注| bet365手机版| 太阳城线上真人娱乐| 百家乐赌博器| 百家乐庄闲赢负表| 百家乐技巧方法| 百家乐群sun811| 百家乐园千术大全| 百家乐技巧运气| 百家乐官网筹码皇冠| 联合百家乐官网的玩法技巧和规则 | 百家乐官网两头压注|