澳门银河赌场注册送38-澳门银河赌场招人好招吗_百家乐德州_全讯网下载 (中国)·官方网站

您現在的位置: 首頁- 三全育人- 本科生培養- 培養方案- 2019級

機械設計制造及其自動化專業2019級本科培養方案

  一、**碼及名稱

  **碼:080202

  專業名稱:機械設計制造及其自動化

  二、專業培養目標

  培養具有良好的人文、學術和工程素養, 系統掌握機械和機電系統的設計、制造、檢測與控制等方面的基礎理論知識和系統的專門知識以及應用能力, 獲得作為機械工程領域內的工程師必須的基本工程訓練,具有創新精神、實踐能力和國際視野的工程技術人才,為獨立從事機械工程特別是石油工程裝備領域的設計制造、應用研究、生產管理打下堅實的基礎。

  畢業五年后,期望畢業生成長為科研、工程設計崗位的技術骨干或生產崗位的技術管理者,并達到:

  (1)具備合格的機械工程師的素質和能力;

  (2)能夠獨立從事機械工程領域特別是石油工程裝備領域的工程設計、應用研究和生產管理工作;

  (3)能在一個設計、生產或科研團隊中擔任領導者或重要角色;

  (4)能夠通過繼續教育或其它途徑更新自己的知識,提高自己的能力,緊跟相關領域新理論和新技術的發展;

  (5)有良好的修養與道德水準,有意愿并有能力服務社會。

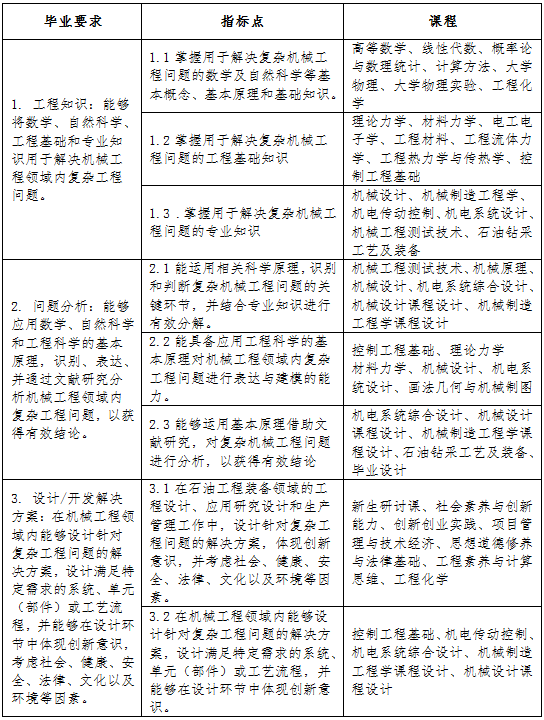
  三、畢業要求

  (一)知識和能力要求

  1. 能夠將數學、自然科學、工程基礎和專業知識用于解決機械工程領域內復雜工程問題。

  2. 能夠應用數學、自然科學和工程科學的基本原理,識別、表達、并通過文獻研究分析機械工程領域內復雜工程問題,以獲得有效結論。

  3. 在機械工程領域內能夠設計針對復雜工程問題的解決方案,設計滿足特定需求的系統、單元(部件)或工藝流程,并能夠在設計環節中體現創新意識,考慮社會、健康、安全、法律、文化以及環境等因素。

  4. 能夠基于科學原理并采用科學方法對機械工程領域內復雜工程問題進行研究,包括設計實驗、分析與解釋數據、并通過信息綜合得到合理有效的結論。

  5. 能夠針對機械工程領域內復雜工程問題,開發、選擇與使用恰當的技術、資源、現代工程工具和信息技術工具,包括對復雜工程問題的預測與模擬,并能夠理解其局限性。

  6. 能夠基于工程相關背景知識進行合理分析,評價機械工程領域內的專業工程實踐和復雜工程問題解決方案對社會、健康、安全、法律以及文化的影響,并理解應承擔的責任。

  7. 能夠理解和評價針對機械工程領域內復雜工程問題的專業工程實踐對環境、社會可持續發展的影響。

  8. 具有人文社會科學素養、社會責任感,能夠在工程實踐中理解并遵守工程職業道德和規范,履行責任。

  9. 能夠在多學科背景下的團隊中承擔個體、團隊成員以及負責人的角色。

  10. 能夠就機械工程領域內的復雜工程問題與業界同行及社會公眾進行有效溝通和交流,包括撰寫報告和設計文稿、陳述發言、清晰表達或回應指令。并具備一定的國際視野,能夠在跨文化背景下進行溝通和交流。

  11. 理解并掌握工程管理原理與經濟決策方法,并能在多學科環境中應用。

  12. 具有自主學習和終身學習的意識,有不斷學習和適應發展的能力。

  (二)知識和能力達成方案

  針對上述12項畢業要求,安排落實了具體的實現其各項要求的配套課程(表1)。

  表1 中國石油大學(北京)機械設計制造及其自動化專業知識、能力達成方案

  

  四、主干學科

  機械工程

  五、專業核心課程

  畫法幾何與機械制圖、C語言程序設計、理論力學、材料力學、工程化學、工程流體力學,工程熱力學與傳熱學、電工電子學、機械原理、機械設計、機械制造工程學、工程材料、控制工程基礎、機械工程測試技術、機電傳動控制、機電系統設計、單片機原理及應用、石油鉆采工藝及裝備等。

  六、學制與授予學位

  學制:四年,學生修業年限三至六年

  授予學位:工學學士學位

  七、畢業合格標準及學位要求

  分類

  學分

  必修課

  106.5

  選修課

  21.5

  單獨設置的實踐教學環節

  36

  最低總學分

  164.0

  獲得學士學位要求

  滿足學校規定的學位授予條件

 

  

 

 

威尼斯人娱乐城网址多少| 百家乐怎么骗人| 蓝盾百家乐官网代理| 大发888赌场 游戏平台| 宝都棋牌游戏| 爱拼百家乐现金网| 优博百家乐官网yobo88| 大发888优惠红利代码| 百家乐有没有攻略| 百家乐官网概率下注法| 澳门顶级赌场手机在线链接| 上海百家乐赌博| 在线百家乐官网合作| 大发888游戏下载官网免费| 做生意怎么看财位| 百家乐官网三路秘诀| 德州扑克大师| 百家乐返点| 百家乐官网平注法到656| 石景山区| a8娱乐城官方网站| 真人百家乐攻略| 兰桂坊百家乐官网的玩法技巧和规则 | 带有百家乐官网的棋牌游戏有哪些| 万豪国际| 德州扑克策略| 百家乐真人荷官网| 百家乐有作弊的吗| 百家乐官网赚钱方| 百家乐官网娱乐城足球盘网| 太阳城娱乐城备用网址| 百家乐免费体验金| 百家乐正规站| 百家乐客户端软件| 百家乐视频软件下载| 百家乐官网高科技出千工具| 百家乐官网注册优惠平台| 孙吴县| 睢宁县| 东城区| 真人百家乐官网好不好玩|